Lastest News
read more >>
Headline and Images

Jin Cheng´s Group Published New Achievement in npj Digital Medicine:Predicting antidepressant response via local-global graph neural network and neuroimaging biomarkers

MORE >>

University of Glasgow Delegation Visits School of Biomedical Engineering

MORE >>

Shanghai Jiao Tong University School of Biomedical Engineering Visits Partner Universities in Singapore

MORE >>

Ye Jian and Tao Yue's Group: Bacterial identification by metabolite-level interpretable surface-enhanced Raman spectroscopy

MORE >>

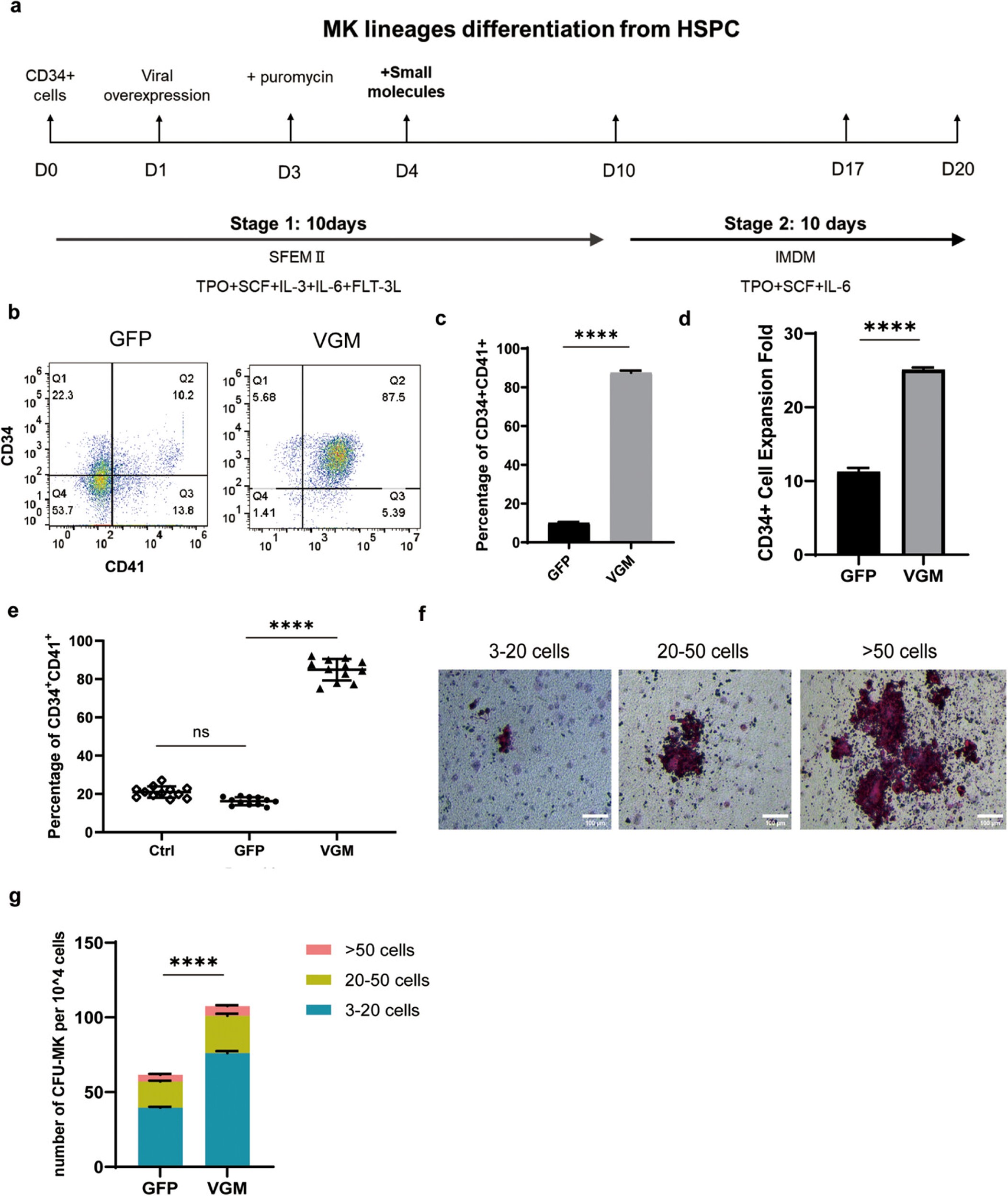
Zhu Fangfang's Group: Efficient Generation of Megakaryocyte Progenitors and Platelets From HSPCs via JAK2/STAT3 Signaling

MORE >>

Zhang Xuehua, Alumna of the School of Biomedical Engineering, Elected as Fellow of the Canadian Academy of Engineering

MORE >>
Study @ BME
Shanghai Jiao Tong University (SJTU) is a world-renowned higher education institution and one of the top universities in China. It has established itself as a comprehensive, research-oriented, and internationalized university and ranks 47th worldwide (QS 2021). The university now has 31 schools, 31 research institutions and 13 affiliated hospitals, offering a wide range of degree programs.
Baidu
map